SERVO
-
martasek12
- Příspěvky: 34
- Registrován: 12 led 2011, 14:03
- Bydliště: Ostrava
SERVO
Zdravím pánové , odešel mi altík do kytek vyměnil jsem kus za kus ,ale nastal problém se servem které se zapne hned po otočení klíčku do polohy 1 tudíž před startem. Setkal už se stím někdo dá se to nějak řešit díky za případnou radu a pomoc.
Jedná se o motorizaci Y17DT r. 2002
Jedná se o motorizaci Y17DT r. 2002
škoda 120 L 1985
favorit 136 Ls 1991
maluch 126p 1985
astra F 1992 prodáno
astra g 100 edition 1999
octavia 2 2008 točka přes střechu totálka
mondeo mk3 2003 fordem tam vlakem zpátky
fabia 1 2003 htp (hovno to pojezdilo)
astra g elegance 1998 x16xel prodáno
astra g combi y17dt 2002 AKTUAL :)
favorit 136 Ls 1991
maluch 126p 1985
astra F 1992 prodáno
astra g 100 edition 1999
octavia 2 2008 točka přes střechu totálka
mondeo mk3 2003 fordem tam vlakem zpátky
fabia 1 2003 htp (hovno to pojezdilo)
astra g elegance 1998 x16xel prodáno
astra g combi y17dt 2002 AKTUAL :)
- Reklama
- vasekpetr1
- Příspěvky: 3106
- Registrován: 24 led 2006, 08:33
- Bydliště: Červená Hospoda u Třebíče
Re: SERVO
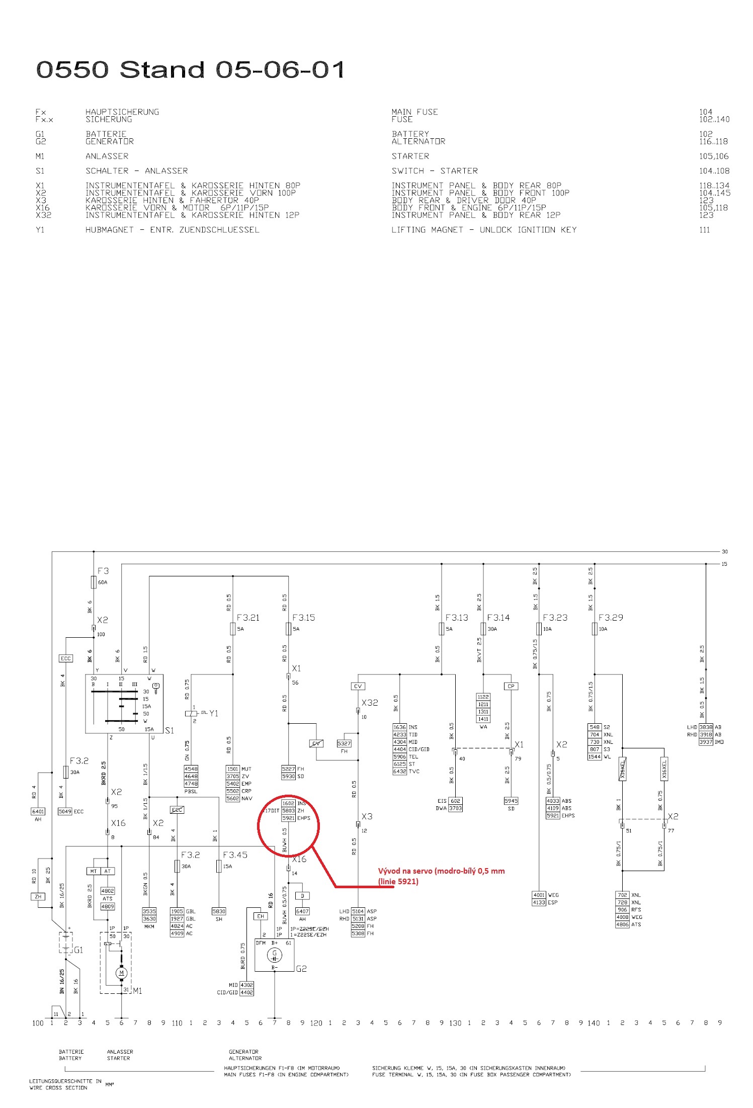
Zapojil jsi kabeláž na alternátoru správně a i ten modro-bílý kabel pro indikaci dobíjení v přístrojovce? Ten samý potenciál se bere pro zapnutí serva (linie 5921 na mém obrázku). Kontrolka dobíjení při vypnutém motoru a zapnutém dobíjení svítí? Je na konektoru X33 (umístěn u pojistkové skříňky v motorovém prostoru) na pinu č.1 stejné napětí jako na svorce 21 na alternátoru (modro-bílý vodič)? Pojistky pro servo F7 (80A) a F3.23 (20A) jsou v pořádku?
Potom jedině problém v tom vyměněném alternátoru, případně v přístrojovce na ledce dobíjení (je tam oddělovací dioda - může být šlehlá).
Potom jedině problém v tom vyměněném alternátoru, případně v přístrojovce na ledce dobíjení (je tam oddělovací dioda - může být šlehlá).
Dřívější srdcovka, prodaná na díly pro UA: Astra 1,6 G caravan 99, motor X16SZR, 55 kW, VIN: W0L0TGF35X20326xx, tmavě zelená metalíza,
Nynější mazlík: Opel Zafira B, 1,9 TDCI - Z19DT - 2008, černá, najeto 170 tkm.
A menuju se Petr a né Vašek a žiju v Hospodě -:)
Nynější mazlík: Opel Zafira B, 1,9 TDCI - Z19DT - 2008, černá, najeto 170 tkm.
A menuju se Petr a né Vašek a žiju v Hospodě -:)
-
martasek12
- Příspěvky: 34
- Registrován: 12 led 2011, 14:03
- Bydliště: Ostrava
Re: SERVO
Tak jenom postup pripojeni odpojeni altiku probehl tak jak mel pojistky zkontrolovany obe. Akorat teda nesviti to dobijeni na pristrojovce ani sem si to neuvedomil nejaky postup jak zjistit neco v te pristrojovce opcom pomuze ?
škoda 120 L 1985
favorit 136 Ls 1991
maluch 126p 1985
astra F 1992 prodáno
astra g 100 edition 1999
octavia 2 2008 točka přes střechu totálka
mondeo mk3 2003 fordem tam vlakem zpátky
fabia 1 2003 htp (hovno to pojezdilo)
astra g elegance 1998 x16xel prodáno
astra g combi y17dt 2002 AKTUAL :)
favorit 136 Ls 1991
maluch 126p 1985
astra F 1992 prodáno
astra g 100 edition 1999
octavia 2 2008 točka přes střechu totálka
mondeo mk3 2003 fordem tam vlakem zpátky
fabia 1 2003 htp (hovno to pojezdilo)
astra g elegance 1998 x16xel prodáno
astra g combi y17dt 2002 AKTUAL :)
- vasekpetr1
- Příspěvky: 3106
- Registrován: 24 led 2006, 08:33
- Bydliště: Červená Hospoda u Třebíče
Re: SERVO
Zda OP COM pomůže, to netuším, ale nejdříve by to chtělo změřit hodnotu napětí na tom modro-bílém vodiči (při stojícím motoru a zapnutém zapalování by měl být přes alternátor ukostřen a po rozběhu motoru by mělo napětí nastoupat na hodnotu dobíjení). Pokud je na něm napětí hned po zapnutí zapalování, je to špatně. Pokud ten vodič od alternátoru odpojíš a ukostříš, tak by se měla ledka dobíjení rozsvítit (tím aspoň letmo odzkoušíš, zda je přístrojovka v pořádku). Ten alternátor je funglovka nebo ojetina?
Dřívější srdcovka, prodaná na díly pro UA: Astra 1,6 G caravan 99, motor X16SZR, 55 kW, VIN: W0L0TGF35X20326xx, tmavě zelená metalíza,
Nynější mazlík: Opel Zafira B, 1,9 TDCI - Z19DT - 2008, černá, najeto 170 tkm.
A menuju se Petr a né Vašek a žiju v Hospodě -:)
Nynější mazlík: Opel Zafira B, 1,9 TDCI - Z19DT - 2008, černá, najeto 170 tkm.
A menuju se Petr a né Vašek a žiju v Hospodě -:)
Re: SERVO
Není pravděpodobné, že by odešla LEDka v přístorojovce. Opcomem sice jde otestovat hodně věcí , i kontrolek přístrojovky, ale z hlavy si nevybavuju, že by tam zrovna kontrolka dobíjení byla v seznamu testovaných prvků.
Postup co tu Petr napsal, je naprosto dokonalý k identifikace závady.
Ještě poznámka, kdysi jsem měnil altík na Y17DT, dával jsem náhradu, ale jeden měl konektor na 2 dráty, druhý sice taky, ale používal jen jeden. Takže si to ověř, problém bude nejspíš tady.
Postup co tu Petr napsal, je naprosto dokonalý k identifikace závady.
Ještě poznámka, kdysi jsem měnil altík na Y17DT, dával jsem náhradu, ale jeden měl konektor na 2 dráty, druhý sice taky, ale používal jen jeden. Takže si to ověř, problém bude nejspíš tady.
Zafira 2,2DTi Elegance 2005, Y22DTR, Diag. OP COM (EN v.1.45), EGR emulátor
- vasekpetr1
- Příspěvky: 3106
- Registrován: 24 led 2006, 08:33
- Bydliště: Červená Hospoda u Třebíče
Re: SERVO
Hned v prvním příspěvku píše, že vyměnil alternátor "kus za kus", tak to beru, že měl identické díly.
Dřívější srdcovka, prodaná na díly pro UA: Astra 1,6 G caravan 99, motor X16SZR, 55 kW, VIN: W0L0TGF35X20326xx, tmavě zelená metalíza,
Nynější mazlík: Opel Zafira B, 1,9 TDCI - Z19DT - 2008, černá, najeto 170 tkm.
A menuju se Petr a né Vašek a žiju v Hospodě -:)
Nynější mazlík: Opel Zafira B, 1,9 TDCI - Z19DT - 2008, černá, najeto 170 tkm.
A menuju se Petr a né Vašek a žiju v Hospodě -:)
-
martasek12
- Příspěvky: 34
- Registrován: 12 led 2011, 14:03
- Bydliště: Ostrava
Re: SERVO
Chlapi určitě postup dnes odpo vyzkouším jak mě roba pustí do garáže, altík byl stoho sameho auta akorát nevím rok výroby samozřejmě napíšu jak to dopadlo¨jo a altim ma v konektoru jeden drat modro bily ,ale samozrejme jsem tam dva koliky takze tim promerenim zjistim ktery je správny snad to pojede
škoda 120 L 1985
favorit 136 Ls 1991
maluch 126p 1985
astra F 1992 prodáno
astra g 100 edition 1999
octavia 2 2008 točka přes střechu totálka
mondeo mk3 2003 fordem tam vlakem zpátky
fabia 1 2003 htp (hovno to pojezdilo)
astra g elegance 1998 x16xel prodáno
astra g combi y17dt 2002 AKTUAL :)
favorit 136 Ls 1991
maluch 126p 1985
astra F 1992 prodáno
astra g 100 edition 1999
octavia 2 2008 točka přes střechu totálka
mondeo mk3 2003 fordem tam vlakem zpátky
fabia 1 2003 htp (hovno to pojezdilo)
astra g elegance 1998 x16xel prodáno
astra g combi y17dt 2002 AKTUAL :)
-
martasek12
- Příspěvky: 34
- Registrován: 12 led 2011, 14:03
- Bydliště: Ostrava
Re: SERVO
Tak jsem teda jenom zjistim ze pokud modro bily ukostrim tak kontrolka sviti (sviti i po startu) a neslo servo. Takze sem myslel ze to preklenuju na ten druhy kolik ale sakozrejme to nic neudelalo sem stoho v pasti 
škoda 120 L 1985
favorit 136 Ls 1991
maluch 126p 1985
astra F 1992 prodáno
astra g 100 edition 1999
octavia 2 2008 točka přes střechu totálka
mondeo mk3 2003 fordem tam vlakem zpátky
fabia 1 2003 htp (hovno to pojezdilo)
astra g elegance 1998 x16xel prodáno
astra g combi y17dt 2002 AKTUAL :)
favorit 136 Ls 1991
maluch 126p 1985
astra F 1992 prodáno
astra g 100 edition 1999
octavia 2 2008 točka přes střechu totálka
mondeo mk3 2003 fordem tam vlakem zpátky
fabia 1 2003 htp (hovno to pojezdilo)
astra g elegance 1998 x16xel prodáno
astra g combi y17dt 2002 AKTUAL :)
- vasekpetr1
- Příspěvky: 3106
- Registrován: 24 led 2006, 08:33
- Bydliště: Červená Hospoda u Třebíče
Re: SERVO
A co jsi naměřil? Jaké je napětí na kontaktu alternátoru, kde byl připojený modro-bílý při startu? Bez měření se nikam nedostaneme.
p.s. zkus se domluvit s Alešem, jestli by ti to aspoň neoměřil.
p.s. zkus se domluvit s Alešem, jestli by ti to aspoň neoměřil.
Dřívější srdcovka, prodaná na díly pro UA: Astra 1,6 G caravan 99, motor X16SZR, 55 kW, VIN: W0L0TGF35X20326xx, tmavě zelená metalíza,
Nynější mazlík: Opel Zafira B, 1,9 TDCI - Z19DT - 2008, černá, najeto 170 tkm.
A menuju se Petr a né Vašek a žiju v Hospodě -:)
Nynější mazlík: Opel Zafira B, 1,9 TDCI - Z19DT - 2008, černá, najeto 170 tkm.
A menuju se Petr a né Vašek a žiju v Hospodě -:)
-
martasek12
- Příspěvky: 34
- Registrován: 12 led 2011, 14:03
- Bydliště: Ostrava
Re: SERVO
Jo pred startem na modro bilem 12v po startu 0.8 v
škoda 120 L 1985
favorit 136 Ls 1991
maluch 126p 1985
astra F 1992 prodáno
astra g 100 edition 1999
octavia 2 2008 točka přes střechu totálka
mondeo mk3 2003 fordem tam vlakem zpátky
fabia 1 2003 htp (hovno to pojezdilo)
astra g elegance 1998 x16xel prodáno
astra g combi y17dt 2002 AKTUAL :)
favorit 136 Ls 1991
maluch 126p 1985
astra F 1992 prodáno
astra g 100 edition 1999
octavia 2 2008 točka přes střechu totálka
mondeo mk3 2003 fordem tam vlakem zpátky
fabia 1 2003 htp (hovno to pojezdilo)
astra g elegance 1998 x16xel prodáno
astra g combi y17dt 2002 AKTUAL :)
- vasekpetr1
- Příspěvky: 3106
- Registrován: 24 led 2006, 08:33
- Bydliště: Červená Hospoda u Třebíče
Re: SERVO
Když byl připojený alternátor nebo při odpojeném? Těch 0,8V po nastartování mně nesedí - to by ta kontrolka dobíjení svítila opačně.
Ta ledka dobíjení je "opřená" o kladných 12V a přes alternátor se ukostřuje. Po stertu, když se na kontaktu zvedne napětí nad 12V, tak ledka zhasne (malý rozdíl potenciálu).
Ta ledka dobíjení je "opřená" o kladných 12V a přes alternátor se ukostřuje. Po stertu, když se na kontaktu zvedne napětí nad 12V, tak ledka zhasne (malý rozdíl potenciálu).
Dřívější srdcovka, prodaná na díly pro UA: Astra 1,6 G caravan 99, motor X16SZR, 55 kW, VIN: W0L0TGF35X20326xx, tmavě zelená metalíza,
Nynější mazlík: Opel Zafira B, 1,9 TDCI - Z19DT - 2008, černá, najeto 170 tkm.
A menuju se Petr a né Vašek a žiju v Hospodě -:)
Nynější mazlík: Opel Zafira B, 1,9 TDCI - Z19DT - 2008, černá, najeto 170 tkm.
A menuju se Petr a né Vašek a žiju v Hospodě -:)
-
martasek12
- Příspěvky: 34
- Registrován: 12 led 2011, 14:03
- Bydliště: Ostrava
Re: SERVO
Altik byl pripojeny normlne dobijeci kabl pripevnen meril jsem ty hodnoty na odpojenem modro bilem
škoda 120 L 1985
favorit 136 Ls 1991
maluch 126p 1985
astra F 1992 prodáno
astra g 100 edition 1999
octavia 2 2008 točka přes střechu totálka
mondeo mk3 2003 fordem tam vlakem zpátky
fabia 1 2003 htp (hovno to pojezdilo)
astra g elegance 1998 x16xel prodáno
astra g combi y17dt 2002 AKTUAL :)
favorit 136 Ls 1991
maluch 126p 1985
astra F 1992 prodáno
astra g 100 edition 1999
octavia 2 2008 točka přes střechu totálka
mondeo mk3 2003 fordem tam vlakem zpátky
fabia 1 2003 htp (hovno to pojezdilo)
astra g elegance 1998 x16xel prodáno
astra g combi y17dt 2002 AKTUAL :)
- vasekpetr1
- Příspěvky: 3106
- Registrován: 24 led 2006, 08:33
- Bydliště: Červená Hospoda u Třebíče
Re: SERVO
Tak si ten modro-bílý najdi na konektoru X16 (hnědý válcový konektor vedle pojistek v motoru) a při zapojeném alternátoru změř hodnoty a porovnej s původním měřením.
Dřívější srdcovka, prodaná na díly pro UA: Astra 1,6 G caravan 99, motor X16SZR, 55 kW, VIN: W0L0TGF35X20326xx, tmavě zelená metalíza,
Nynější mazlík: Opel Zafira B, 1,9 TDCI - Z19DT - 2008, černá, najeto 170 tkm.
A menuju se Petr a né Vašek a žiju v Hospodě -:)
Nynější mazlík: Opel Zafira B, 1,9 TDCI - Z19DT - 2008, černá, najeto 170 tkm.
A menuju se Petr a né Vašek a žiju v Hospodě -:)
-
martasek12
- Příspěvky: 34
- Registrován: 12 led 2011, 14:03
- Bydliště: Ostrava
Re: SERVO
Dobra dam vedet zitra
škoda 120 L 1985
favorit 136 Ls 1991
maluch 126p 1985
astra F 1992 prodáno
astra g 100 edition 1999
octavia 2 2008 točka přes střechu totálka
mondeo mk3 2003 fordem tam vlakem zpátky
fabia 1 2003 htp (hovno to pojezdilo)
astra g elegance 1998 x16xel prodáno
astra g combi y17dt 2002 AKTUAL :)
favorit 136 Ls 1991
maluch 126p 1985
astra F 1992 prodáno
astra g 100 edition 1999
octavia 2 2008 točka přes střechu totálka
mondeo mk3 2003 fordem tam vlakem zpátky
fabia 1 2003 htp (hovno to pojezdilo)
astra g elegance 1998 x16xel prodáno
astra g combi y17dt 2002 AKTUAL :)
-
martasek12
- Příspěvky: 34
- Registrován: 12 led 2011, 14:03
- Bydliště: Ostrava
Re: SERVO
Tak konecne jsem se k tomu dostal v konektoru je pri vypnutem klici 12.90 V a pri zapnutem 0.90 V . Na odpojene koncovce s konektoru bylo 12.90V pri vypnutem klici a pri zapnutem 12.30 vse mereno bez nastartovani . Radeji prikladam foto konektoru zda sem meril spravne
škoda 120 L 1985
favorit 136 Ls 1991
maluch 126p 1985
astra F 1992 prodáno
astra g 100 edition 1999
octavia 2 2008 točka přes střechu totálka
mondeo mk3 2003 fordem tam vlakem zpátky
fabia 1 2003 htp (hovno to pojezdilo)
astra g elegance 1998 x16xel prodáno
astra g combi y17dt 2002 AKTUAL :)
favorit 136 Ls 1991
maluch 126p 1985
astra F 1992 prodáno
astra g 100 edition 1999
octavia 2 2008 točka přes střechu totálka
mondeo mk3 2003 fordem tam vlakem zpátky
fabia 1 2003 htp (hovno to pojezdilo)
astra g elegance 1998 x16xel prodáno
astra g combi y17dt 2002 AKTUAL :)