Celorocni sviceni - uprava zapojeni
Re: Celorocni sviceni - uprava zapojeni
Tak pánové, dnes jsem si taky zapojil světla na relátko, ale za desetinovou cenu. Stálo mě to 41Kč, když nepočítám pojistku 10A na pozici č. 32. Tím jsem začal, po přečtení tohoto fóra jsem se podíval, jestli mám na pozici 32 kontakty na pojistku a když tam byly tak jsem pojistku osadil a pokračoval. Vyndal jsem sdružený vypínač světel, vyšrouboval šroub co drží ten plast, pozor jsou tam ještě další dva šroubky v mřížce výdechu, a celé to vyndal. Po nalezení konektoru (byl dost daleko a byl přitažený ke svazku zdrhovačkou) jsem si proměřil co jaký kabel znamená a začal s vyndaváním pinů. Jde to celkem snadno malým plochým šroubovákem jsem odjistil jazýček ze strany od vodiče a druhým zatlačil na druhé straně a pin vyjel ven. Jsou potřeba vyndat 4 vodiče a to : ČERVENÝ (stále 12V +), ČERNÝ (spínaných 12V +), ŽLUTÝ (potkávací světla) a HNĚDÝ (kostra). No a samozřejmě zaizoloval a zapojil do relátka (obyčejné spínací relé za 41Kč) na ovládací kontakty ČERNÝ + HNĚDÝ, na spínané kontakty ŽLUTÝ + ČERVENÝ. Pak jsem přilepil ke svazku a bylo hotovo. Po zapojení funguje takto : když otočím klíčkem rozsvítí se pouze potkávací světla (ani obrysovky, spz, přístroje, prostě nic jiného) no a po přepnutí vypínače na světla se přidá všechno ostatní. Bohužel při nastartovaném motoru se nedají rozsvítit pouze obrysovky, ale to dodělám připojením vypínače (čímž bohužel zvýším cenu
). Jinak mi to vyhovuje, že nesvítí nic jiného (je to sice jen kolem 20W ušetřených, ale to se taky počítá). Zapomněl jsem si na to vzít foťák, ale snad to z popisu pochopíte. Třeba to někomu pomůže a ušetří za "krabičku" cca 400Kč, protože podle mě je stejně většina "modulů" pouze relátko v krabičce s pár kablíkama za několikanásobně vyšší cenu, než jsou reálné náklady na výrobu.

Opel Astra G 2,0 Di 60 Kw
Opel Corsa B 1,5 D 37 Kw
Opel Corsa B 1,5 D 37 Kw
- Reklama
- vasekpetr1
- Příspěvky: 3106
- Registrován: 24 led 2006, 08:33
- Bydliště: Červená Hospoda u Třebíče
Re: Celorocni sviceni - uprava zapojeni
No možná tě trochu zklamu v nadšení, ale ta moje "krabička" dělá tu základní věc, že se světla rozsvěcují automaticky až po nastartování vozu (po zvednutí napětí na baterce díky alternátoru) a tím šetřím baterku, že z ní v zimě při startu netahám dalších 10 Ampér navíc, což může být rozhodující věc pro zimní natočení. Navíc mám zapojené i parkovačky, čili vše je plně automatizováno a nemusím se starat o rozsvícení večer. Stálo mně to před třemi lety necelé tři stovky a funguje spolehlivě dodnes. Ale tvůj názor ti neberu, já zvolil tuto variantu.
Dřívější srdcovka, prodaná na díly pro UA: Astra 1,6 G caravan 99, motor X16SZR, 55 kW, VIN: W0L0TGF35X20326xx, tmavě zelená metalíza,
Nynější mazlík: Opel Zafira B, 1,9 TDCI - Z19DT - 2008, černá, najeto 170 tkm.
A menuju se Petr a né Vašek a žiju v Hospodě -:)
Nynější mazlík: Opel Zafira B, 1,9 TDCI - Z19DT - 2008, černá, najeto 170 tkm.
A menuju se Petr a né Vašek a žiju v Hospodě -:)
Re: Celorocni sviceni - uprava zapojeni
Tak rozsvítit i zbytek není problém přes diody nebo další relátka. Jo s tim startováním máš pravdu, to může bejt problém, ale během startování samozřejmě světla zhasnou, protože jde všechen proud z baterky do startéru, spíš v době žhavení to odebírá proud svíčkám. Časem to třeba dotáhnu a připojim na tu kontrolku mazání, která tam je vyvedená taky a bude to rozsvěcet taky až po nastartování. Mě to zatim vyhovuje a nikomu nevnucuju...
Opel Astra G 2,0 Di 60 Kw
Opel Corsa B 1,5 D 37 Kw
Opel Corsa B 1,5 D 37 Kw
Re: Celorocni sviceni - uprava zapojeni
Jasně, je každého věc , jakou zvolí variantu. Já s 2dvojkou neřešil pár watíků navíc a udělal svícení řízené procesorem, takže se to chová jako bys po nastartování otočil postupně 2x vypínačem světel. Investice asi 250kč a čas.
Zafira 2,2DTi Elegance 2005, Y22DTR, Diag. OP COM (EN v.1.45), EGR emulátor
Re: Celorocni sviceni - uprava zapojeni
Šťoural na STK si do toho jistě rýpne, ale pokud s tím nemáš problém.... Jinak startovat auto s rozsvícenými potkávačkami mi připadne dost na hlavu. I systém který má na denní svícení třeba koncern se mi zdá dost na palici. Vím že se to teď tak prostě dělá, ale tam po dobu startování alespoň odpadne relé.
2x Opel Astra caravan 99/1,6 16V/X16XEL/Z147 - Italka a Švýcarka
Re: Celorocni sviceni - uprava zapojeni
No právě, tomu jsem se při konstrukci chtěl vyhnout. A dodělávat někde nějaký další přepínač , vypínač , stykač, to už není automat, ale dublování něčeho, co už v autě je, viz spínač světel.
Ale je jasné, že kutila vždy potěší, že se něco povede a když to funguje jak má, resp jak si představuje, aby to fungovalo.
Jinak můj výtvor před měsícem prošel STK bez výhrad. A byl tam šťoura
Ale je jasné, že kutila vždy potěší, že se něco povede a když to funguje jak má, resp jak si představuje, aby to fungovalo.
Jinak můj výtvor před měsícem prošel STK bez výhrad. A byl tam šťoura
Zafira 2,2DTi Elegance 2005, Y22DTR, Diag. OP COM (EN v.1.45), EGR emulátor
-
HerryCZ
- Příspěvky: 3041
- Registrován: 03 bře 2009, 20:57
- Bydliště: Frydek-Mistek
- Kontaktovat uživatele:
Re: Celorocni sviceni - uprava zapojeni
Ja mel pripraven konektor, tak jsem koupil jen rele a hotovo. Uz jsem si na to zvykl a asik to setri i zarovky. Ale pruser je kdyz konektor neni ale to asik tady zase OTeckuju.
Re: Celorocni sviceni - uprava zapojeni
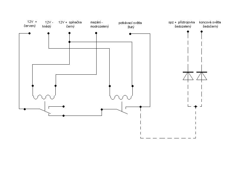
Konečně jsem se dostal k PC, abych to dokončil. Přidáním ještě jednoho relátka, tentokrát rozpínacího se zařízezení chová jako originál (alespoň myslim) a to tak, že se rozsvítí až po nastartování. Relátko rozpíná při svícení kontrolky mazání, která je přivedena do konektoru taky a po jejím zhasnutí zase sepne kontakty. Přidávám i schéma, přerušovanou čárou jsou značeny diody, kterými se oddělí obvody pro koncová světla a přístrojovku. Já je zapojeny nemám (když se setmí, tak otočím vypínačem), protože je za prvé líp vidět na TID a kilometry, když svítí sluníčko a za druhé je to zařízení proto aby se nezapomínalo rozsvítit a nemám to kvůli ušetření jednoho pohybu ruky a rozsvícení.
Opel Astra G 2,0 Di 60 Kw
Opel Corsa B 1,5 D 37 Kw
Opel Corsa B 1,5 D 37 Kw
-
HerryCZ
- Příspěvky: 3041
- Registrován: 03 bře 2009, 20:57
- Bydliště: Frydek-Mistek
- Kontaktovat uživatele:
Re: Celorocni sviceni - uprava zapojeni
matheww: Super zapojeni, nicmene bych vradil do serie jeste zpozdovaci rele. A to tak na 10s kvuli ustaleni otacek volnobehu. Navic kontrolka mazani muze zhasnout uz behem startovani (samozrejme jen kdyz ma motor problem nastartovat).
Re: Celorocni sviceni - uprava zapojeni
Jo, já tam chtěl dát ještě relé napojený na parkovačky, abych při nastartovanym motoru mohl zapnout jen parkovačky, ale zdálo se mi to už moc přerelátkovaný. Kdybych tam dával ještě zpožďovací, to už by bylo víc relátek než v pojistkovce. Čim jednodušší to je tim líp. Ale je pravda, že to svítí hned po nastartování, těch 10s by bylo lepších. Ale to už nechám na jinejch...
Opel Astra G 2,0 Di 60 Kw
Opel Corsa B 1,5 D 37 Kw
Opel Corsa B 1,5 D 37 Kw
Re: Celorocni sviceni - uprava zapojeni
Dnes som omylom kupil automaticke svietenie na skodu ... Zhanal som cyklovac, a dostal som toto. Ani predavac nevedel co to je, predal za 10e, nech vyskusam...
Je to modul AEV0317A Zistil som ze to ma zhodne vlastnosti ako origo rele na denne svietenie do opla.
popis Keby som nemal svietenie v module PP od Davida tak to hned montujem.
Je to modul AEV0317A Zistil som ze to ma zhodne vlastnosti ako origo rele na denne svietenie do opla.
popis Keby som nemal svietenie v module PP od Davida tak to hned montujem.
ASTRA G, 99, 1.6 X16SZR, EDÍCIA 100, STRIEBORNÁ METALÍZA
Re: Celorocni sviceni - uprava zapojeni
Origo modul zapojen,to jsem ale šikulka
.Fajnová věcička. 
Opel Zafira A 1.8 16V X18XE1
Re: Celorocni sviceni - uprava zapojeni
Relátek jako v P1 50tce, to konstruoval už Adolf, když byl desátníkem
Ale hlavně ať slouží

Ale hlavně ať slouží
Zafira 2,2DTi Elegance 2005, Y22DTR, Diag. OP COM (EN v.1.45), EGR emulátor
Re: Celorocni sviceni - uprava zapojeni
Zdravím. Vie niekto, aký je rozdiel medzi modulmi pre denné svietenie AEV 443-M317 a AEV 443-M318?
Ktorý by ste mi odporučili na Opel Astra G 1.4 16V r.v. 1998, príp. kde ho kúpiť v BA kraji?
Díky
Ktorý by ste mi odporučili na Opel Astra G 1.4 16V r.v. 1998, príp. kde ho kúpiť v BA kraji?
Díky
Re: Celorocni sviceni - uprava zapojeni
Ja ked som robil kolegovi automat tak som tam dal 1spinacie a 1rozpinacie rele. Rozpinacie mal napojene na zhaviace rele. Ak dozhavilo, zapalilo svetla.

