VGA na TV
- Mojmec11
- Příspěvky: 1554
- Registrován: 20 zář 2009, 11:03
- Bydliště: Kdysi okolí Třebíče, teď Jižní Čechy,vesnice,okna na všecky strany
Re: VGA na TV
já mám nVidii GF 7900GS a po propojení s TV z ní nedostanu stabilně pěkný barevný obraz.Jen černobíle,barva tam blikne jen občas při přepnutí nějakého nastavení.Někde v těch odkazech se o tom problému zminují.Minulá karta GF 6200 makala v pohodě.Stejnej kabel,stejná Scart redukce na S-video,jiná TV.Vyřešil jsem to DVD přehrávačem s USB a SD slotem a DVB-T tunerem taky s USB a připojeným externím HDD.Určitě pokud budeš pořádně pátrat po netu najdeš co je potřeba.Ze zkušenosti vím,že dneska existují redukce a udělátka už snad na všecko.
Jo a než jsem na ně zanevřel,měl jsem doma chvíli gk od Ati,u těchto karet nebyl problém s propojením s TV.Nevím jestli to ale bylo kartou nebo softwarem.Je to už pár let.
Jo a než jsem na ně zanevřel,měl jsem doma chvíli gk od Ati,u těchto karet nebyl problém s propojením s TV.Nevím jestli to ale bylo kartou nebo softwarem.Je to už pár let.
Astra 1.6 16v 74kW,X16XEL,Caravan sport,"stříbrná sršeň" z Itálie
Astra 1.8 16V,Caravan,"stříbrná sršeň" z Německa - už jen jako zdroj náhradních dílů.
[color=#0000FF][b]Diagnostika OP-COM Dačice a okolí,ceny lidové,vytáhnu z vašeho auta všecky data- pak je na vás,co s nima uděláte[/b][/color] :lol:
Astra 1.8 16V,Caravan,"stříbrná sršeň" z Německa - už jen jako zdroj náhradních dílů.
[color=#0000FF][b]Diagnostika OP-COM Dačice a okolí,ceny lidové,vytáhnu z vašeho auta všecky data- pak je na vás,co s nima uděláte[/b][/color] :lol:
- Reklama
Re: VGA na TV
ATI používá novější zapojení VGA, alespoň co jsem se dočetl, proto s tím není problém. Taky to tvoje černobílé zobrazení - našel jsem to, stačí ve skartu udělat propojky mezi signály synchronizace. (starší zapojení VGA). Jak píšeš, dá se vše. Po dnešní komnikaci s Apikem už i vím co jdu stavět, tak uvidíme zda se zadaří. 
END
Re: VGA na TV
A to jsem ještě včera netušil, že dnes budu potřebovat to samé co Ty, byť k trochu k jinému účelu. Scart signál musím dostat na VGA popř. na HDMI. Převodník SCART/HDMI stojí u nás 2.7tis, v číně ten samý i s poštovným kolem 1000 CZK. Redukce SCART / RGB stojí kolem 60Kč, jen ji zřejmě budu muset předělat na SCART out RGB in (tzn. přeházet piny). I tak nevím co to nakonec udělá
.


2x Opel Astra caravan 99/1,6 16V/X16XEL/Z147 - Italka a Švýcarka
Re: VGA na TV
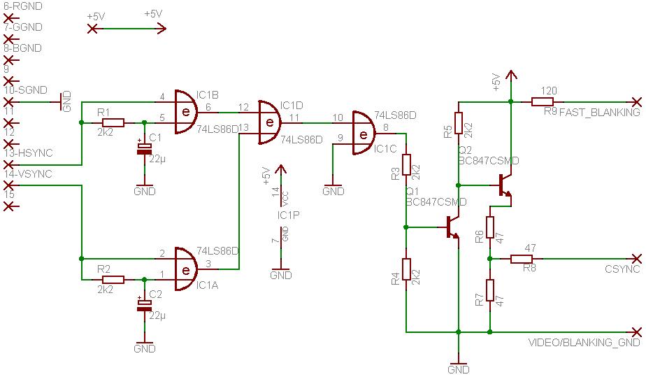
Api, podle tohodle schéma to ale nechodí - jen propojené piny. Musí tam být ten plošňák, aby to bylo v pohodě. Jen napájení toho plošňáku vezmu taky z vga, ne externě, jako to je v tom schematu. On to na té stránce i píše, že nechápe, proč si to nevytáhl z vga...
END
Re: VGA na TV
VGA out na SCART in to nechodí, ale obráceně SCART out VGA in by mohlo, jen budu muset zřejmě přeházet pár pinů. No uvidíme.
Trdlo, Ty řešíš přesnej opak toho, co musím vyřešit teď já.
Trdlo, Ty řešíš přesnej opak toho, co musím vyřešit teď já.
2x Opel Astra caravan 99/1,6 16V/X16XEL/Z147 - Italka a Švýcarka
Re: VGA na TV
Nechodí stejně Api. Když zagoogluješ, najdeš to. Hledáš mnohem líp než já, protože já ty stránky o jsi mi posílal nenašel, ale na českých servrech (ať už hifi, nebo kolem pc, či diskuze u prodejců kabelových redukcí) ze všech vyplívá, že to prostě 85% nechodí když jen napinuješ konektory. Vždy to chce ještě nějaký mozek. A obzvlášť u toho co chceš ty, to je myslím, ještě složitější jak to co chci já...
END
Re: VGA na TV
To co chceš Ty, tak je rozhodně složitější a bez převodníku se to už z principu neobejde.
To co chci já může fungovat, ale opravdu jen v malém počtu příběhů. Na 90% se taky neobejdu bez převodníku.
Každopádně china to jistí, protože to co se dá pořídit tady za trojnásobek ceny je taky jen přelepená china.
To co chci já může fungovat, ale opravdu jen v malém počtu příběhů. Na 90% se taky neobejdu bez převodníku.
2x Opel Astra caravan 99/1,6 16V/X16XEL/Z147 - Italka a Švýcarka
Re: VGA na TV
2x Opel Astra caravan 99/1,6 16V/X16XEL/Z147 - Italka a Švýcarka
Re: VGA na TV
Já zase půjdu do směnárny měnit CZK na USD
.
Dělám si srandu, od čeho je kolegův účet na PAY-PALu
.
Dělám si srandu, od čeho je kolegův účet na PAY-PALu
2x Opel Astra caravan 99/1,6 16V/X16XEL/Z147 - Italka a Švýcarka
Re: VGA na TV
Tak už je na cestě, a Ty?


2x Opel Astra caravan 99/1,6 16V/X16XEL/Z147 - Italka a Švýcarka
-
Frydex
- Příspěvky: 5540
- Registrován: 19 pro 2006, 23:37
- Bydliště: Ostrava jak Cyp
- Kontaktovat uživatele:
Re: VGA na TV
Dotaz z jiného soudku. Mám doma docela dobrou laserovou tiskárnu, ale je ještě na port LPT1... mám v plánu kupovat nový komp, kde jistě LPTéčkový port už nebude... je nějaké řešení ? Tiskárnu vyhazovat nechci, jsem s ním max, spokojen.
Moje Astrina 1,7DTi
Přišel jsem, viděl jsem, zůstal jsem....
A je vám jasné, že: "Jak to má kola, nebo kozy, tak s tím budou brzo problémy...."
Přišel jsem, viděl jsem, zůstal jsem....A je vám jasné, že: "Jak to má kola, nebo kozy, tak s tím budou brzo problémy...."
- Mike.S
- Příspěvky: 8169
- Registrován: 28 zář 2007, 13:15
- Bydliště: Slovácko - Podluží
- Kontaktovat uživatele:
Re: VGA na TV
Old cars:
Škoda 120L
Škoda Felicia Combi LXi
Actual car:
..........Holden Zafira|1.8 16V|Z18XE|by Mike.S.........
Škoda 120L
Škoda Felicia Combi LXi
Actual car:
..........Holden Zafira|1.8 16V|Z18XE|by Mike.S.........
-
Frydex
- Příspěvky: 5540
- Registrován: 19 pro 2006, 23:37
- Bydliště: Ostrava jak Cyp
- Kontaktovat uživatele:
Re: VGA na TV
Paráda
Napadlo mě hledat, ale jak sem četl debatu, setrvačností sem se zeptal 
Moje Astrina 1,7DTi
Přišel jsem, viděl jsem, zůstal jsem....
A je vám jasné, že: "Jak to má kola, nebo kozy, tak s tím budou brzo problémy...."
Přišel jsem, viděl jsem, zůstal jsem....A je vám jasné, že: "Jak to má kola, nebo kozy, tak s tím budou brzo problémy...."
- Mike.S
- Příspěvky: 8169
- Registrován: 28 zář 2007, 13:15
- Bydliště: Slovácko - Podluží
- Kontaktovat uživatele:
Re: VGA na TV
Old cars:
Škoda 120L
Škoda Felicia Combi LXi
Actual car:
..........Holden Zafira|1.8 16V|Z18XE|by Mike.S.........
Škoda 120L
Škoda Felicia Combi LXi
Actual car:
..........Holden Zafira|1.8 16V|Z18XE|by Mike.S.........