Centrální zamykání nejde
Re: Centrální zamykání nejde
za chvíli jdu do auta tak se kouknu
OPEL ZAFIRA 1.8 16v 85kw - rok 2000 X18XE1
https://picasaweb.google.com/106136654297466934849/Zafira
Jsou jen dva druhy aut - Opel Zafira a ty ostatní
https://picasaweb.google.com/106136654297466934849/Zafira
Jsou jen dva druhy aut - Opel Zafira a ty ostatní
- Reklama
Re: Centrální zamykání nejde
hodil jsem tam oko a na deklu je pro danou pojistku č.28 a symbol vnitřního osvětlení a čtecí lampičky.
č.29 a symbol dvou šipek od sebe (výstražné blinkry) jinak na upozornění Romana jsem prohodil pojistku 30a za slabší.
č.29 a symbol dvou šipek od sebe (výstražné blinkry) jinak na upozornění Romana jsem prohodil pojistku 30a za slabší.
OPEL ZAFIRA 1.8 16v 85kw - rok 2000 X18XE1
https://picasaweb.google.com/106136654297466934849/Zafira
Jsou jen dva druhy aut - Opel Zafira a ty ostatní
https://picasaweb.google.com/106136654297466934849/Zafira
Jsou jen dva druhy aut - Opel Zafira a ty ostatní
- vasekpetr1
- Příspěvky: 3106
- Registrován: 24 led 2006, 08:33
- Bydliště: Červená Hospoda u Třebíče
Re: Centrální zamykání nejde
No koukám do schemat a dedukuji asi takovýto průběh poruchy:
1) Udělals prcák na lampičce v kastlíku
2) Záblesk - pojistka F1.28 je v háji
3) Proud si hledá další cestu pro vnitřní osvětlení, ta se mu otevírá přes diodu V18, která je napájena přes multitimer pojistkou F3.29
4) Pojistka F3.29 zkrat nevydrží a jde také do nebes
5) Multitimer je "zblbnut" nezvyklým napájením a zatížením ve větvi pro vnitřní osvětlení a vydá povel pro zamčení centrálu - to propojení mezi mulťákem a centrálem existuje (ve schematu linie 1530-1532).
Kdo ví, jestli není také v háji ta dioda V18 - nutno odzkoušet - to jsou ty různé kombinace svícení při otevření dveří a po jejím zavření.
Konec mých dedukcí
1) Udělals prcák na lampičce v kastlíku
2) Záblesk - pojistka F1.28 je v háji
3) Proud si hledá další cestu pro vnitřní osvětlení, ta se mu otevírá přes diodu V18, která je napájena přes multitimer pojistkou F3.29
4) Pojistka F3.29 zkrat nevydrží a jde také do nebes
5) Multitimer je "zblbnut" nezvyklým napájením a zatížením ve větvi pro vnitřní osvětlení a vydá povel pro zamčení centrálu - to propojení mezi mulťákem a centrálem existuje (ve schematu linie 1530-1532).
Kdo ví, jestli není také v háji ta dioda V18 - nutno odzkoušet - to jsou ty různé kombinace svícení při otevření dveří a po jejím zavření.
Konec mých dedukcí
Dřívější srdcovka, prodaná na díly pro UA: Astra 1,6 G caravan 99, motor X16SZR, 55 kW, VIN: W0L0TGF35X20326xx, tmavě zelená metalíza,
Nynější mazlík: Opel Zafira B, 1,9 TDCI - Z19DT - 2008, černá, najeto 170 tkm.
A menuju se Petr a né Vašek a žiju v Hospodě -:)
Nynější mazlík: Opel Zafira B, 1,9 TDCI - Z19DT - 2008, černá, najeto 170 tkm.
A menuju se Petr a né Vašek a žiju v Hospodě -:)
Re: Centrální zamykání nejde
Nejsem si úplně jist, ale nepoužívala se dioda až od MR2001? Koukáš do správných schémat? V MR2001 byla i jiná pojistková skříňka a to na malé pojistky.
Astra 1.7 CDTI Caravan 2003 OPC line

Diagnostika TECH 2 a GM MDI, programování a resetování řídících jednotek, zjišťování security kódů k jednotkám
http://www.carteam.cz tel: 777620300 nebo 777620301[/color]
Diagnostika TECH 2 a GM MDI, programování a resetování řídících jednotek, zjišťování security kódů k jednotkám
http://www.carteam.cz tel: 777620300 nebo 777620301[/color]
- vasekpetr1
- Příspěvky: 3106
- Registrován: 24 led 2006, 08:33
- Bydliště: Červená Hospoda u Třebíče
Re: Centrální zamykání nejde
Romane mám tyto schemata:
Dřívější srdcovka, prodaná na díly pro UA: Astra 1,6 G caravan 99, motor X16SZR, 55 kW, VIN: W0L0TGF35X20326xx, tmavě zelená metalíza,
Nynější mazlík: Opel Zafira B, 1,9 TDCI - Z19DT - 2008, černá, najeto 170 tkm.
A menuju se Petr a né Vašek a žiju v Hospodě -:)
Nynější mazlík: Opel Zafira B, 1,9 TDCI - Z19DT - 2008, černá, najeto 170 tkm.
A menuju se Petr a né Vašek a žiju v Hospodě -:)
Re: Centrální zamykání nejde
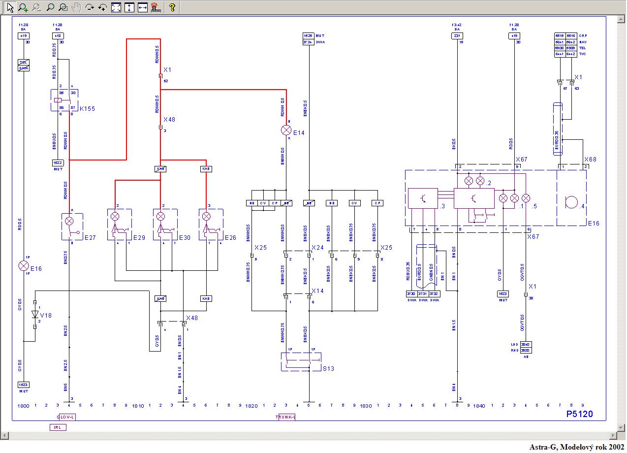
Tak ty jsou pro Astru G MR2002.
Astra 1.7 CDTI Caravan 2003 OPC line

Diagnostika TECH 2 a GM MDI, programování a resetování řídících jednotek, zjišťování security kódů k jednotkám
http://www.carteam.cz tel: 777620300 nebo 777620301[/color]
Diagnostika TECH 2 a GM MDI, programování a resetování řídících jednotek, zjišťování security kódů k jednotkám
http://www.carteam.cz tel: 777620300 nebo 777620301[/color]
- vasekpetr1
- Příspěvky: 3106
- Registrován: 24 led 2006, 08:33
- Bydliště: Červená Hospoda u Třebíče
Re: Centrální zamykání nejde
Tak to je dobrýý...
já podle nich rozdávám rozumy a dávám podle nich do kupy svoji devadesát osmičku
. Zatím jsem se s nimi nevypekl.
Dřívější srdcovka, prodaná na díly pro UA: Astra 1,6 G caravan 99, motor X16SZR, 55 kW, VIN: W0L0TGF35X20326xx, tmavě zelená metalíza,
Nynější mazlík: Opel Zafira B, 1,9 TDCI - Z19DT - 2008, černá, najeto 170 tkm.
A menuju se Petr a né Vašek a žiju v Hospodě -:)
Nynější mazlík: Opel Zafira B, 1,9 TDCI - Z19DT - 2008, černá, najeto 170 tkm.
A menuju se Petr a né Vašek a žiju v Hospodě -:)
Re: Centrální zamykání nejde
Tohle je na Zafiru 2000. (stejné jako pro MR1999)
Astra 1.7 CDTI Caravan 2003 OPC line

Diagnostika TECH 2 a GM MDI, programování a resetování řídících jednotek, zjišťování security kódů k jednotkám
http://www.carteam.cz tel: 777620300 nebo 777620301[/color]
Diagnostika TECH 2 a GM MDI, programování a resetování řídících jednotek, zjišťování security kódů k jednotkám
http://www.carteam.cz tel: 777620300 nebo 777620301[/color]
- vasekpetr1
- Příspěvky: 3106
- Registrován: 24 led 2006, 08:33
- Bydliště: Červená Hospoda u Třebíče
Re: Centrální zamykání nejde
Tak to se všem omlouvám za svoje rady a názory ohledně zapojení elektra, používám odlišná schemata od Romana a mrzí mne, pokud jsem někoho uvedl v omyl.
Snad se mi někde podaří sehnat správná schemata pro můj modelový rok.
Snad se mi někde podaří sehnat správná schemata pro můj modelový rok.
Dřívější srdcovka, prodaná na díly pro UA: Astra 1,6 G caravan 99, motor X16SZR, 55 kW, VIN: W0L0TGF35X20326xx, tmavě zelená metalíza,
Nynější mazlík: Opel Zafira B, 1,9 TDCI - Z19DT - 2008, černá, najeto 170 tkm.
A menuju se Petr a né Vašek a žiju v Hospodě -:)
Nynější mazlík: Opel Zafira B, 1,9 TDCI - Z19DT - 2008, černá, najeto 170 tkm.
A menuju se Petr a né Vašek a žiju v Hospodě -:)
Re: Centrální zamykání nejde
tak jsem dneska vykoupil pojisky co na pumpě měli a vyměnil všechny. Projistotu. Vše je podle barev a vše zatím bez problemů. Jediná změna po tom přeletování jednotky je že jsem měl vždy problem odemknout dálkou u dcery před školou. Jako by tam něco rušilo a teď celkem v pohodě. Kámoš co se zbývá autama mi tak nějak potvrdil verzi co psal vasekpetr1 a to že si zkrat našel jinou cestu a vletěl do jednotky. Ať tak či onak hlavně to nezakřiknout a aby to makalo. 
OPEL ZAFIRA 1.8 16v 85kw - rok 2000 X18XE1
https://picasaweb.google.com/106136654297466934849/Zafira
Jsou jen dva druhy aut - Opel Zafira a ty ostatní
https://picasaweb.google.com/106136654297466934849/Zafira
Jsou jen dva druhy aut - Opel Zafira a ty ostatní