Přestavba z manualní klimatizace na digi.

Zde řešíme vše co se týká interiéru a exteriéru mimo tzv. tuningu a stylingu, na to máme jinou sekci...
Uživatelský avatar
Vojta
Příspěvky: 8053
Registrován: 25 led 2006, 12:39
Bydliště: Liberec
Kontaktovat uživatele:

Re: Přestavba z manualní klimatizace na digi.

Příspěvek od Vojta »

otevři si schemata a uvidíš co má digi klima společnýho se spínačkou
Zprávy prosím pouze emailem na info zavináč doopla.cz
_________________
Astra G 3dv. Z16XE Automat
Astra G 3dv. Z20LET OPC

DoOpla.cz – Opel originální díly, příslušenství a oleje Opel
Reklama
 

Uživatelský avatar
langdon2
Příspěvky: 3784
Registrován: 17 led 2008, 10:48
Bydliště: Nitra SR
Kontaktovat uživatele:

Re: Přestavba z manualní klimatizace na digi.

Příspěvek od langdon2 »

Sorry, ale nic tam neni, pozeras verziu kde je RJ chladenia?
Opel Insignia 2,0 Cdti 2010
Opel Astra G 1,4 16V r.v. 1999 ex...
Opel Corsa B 1,2 16V r.v. 1999
Uživatelský avatar
Vojta
Příspěvky: 8053
Registrován: 25 led 2006, 12:39
Bydliště: Liberec
Kontaktovat uživatele:

Re: Přestavba z manualní klimatizace na digi.

Příspěvek od Vojta »

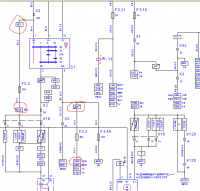
tady
Přílohy
ecc.PNG
Zprávy prosím pouze emailem na info zavináč doopla.cz
_________________
Astra G 3dv. Z16XE Automat
Astra G 3dv. Z20LET OPC

DoOpla.cz – Opel originální díly, příslušenství a oleje Opel
Uživatelský avatar
langdon2
Příspěvky: 3784
Registrován: 17 led 2008, 10:48
Bydliště: Nitra SR
Kontaktovat uživatele:

Re: Přestavba z manualní klimatizace na digi.

Příspěvek od langdon2 »

ak myslis napojenie PIN 4, ktory je spinananych +12V po kluci, tak to sa da zobrat z hocikadial..

Ale teraz si ma zaskocil, musim to premerat, uz si to totizto nepametam, skadial sme brali napetie na pin 4
Opel Insignia 2,0 Cdti 2010
Opel Astra G 1,4 16V r.v. 1999 ex...
Opel Corsa B 1,2 16V r.v. 1999
Uživatelský avatar
Vojta
Příspěvky: 8053
Registrován: 25 led 2006, 12:39
Bydliště: Liberec
Kontaktovat uživatele:

Re: Přestavba z manualní klimatizace na digi.

Příspěvek od Vojta »

je to kabel o průřezu 4mm2 (takže kdekoliv se nenapíchneš) a jak je tam vidět tak u ECC je to stálý napětí bez ohledu na to jak je otočenej klíček, kdežto manual klima nebo auto bez klimy má topení napájený jen na polohu II klíčku
Zprávy prosím pouze emailem na info zavináč doopla.cz
_________________
Astra G 3dv. Z16XE Automat
Astra G 3dv. Z20LET OPC

DoOpla.cz – Opel originální díly, příslušenství a oleje Opel
Uživatelský avatar
langdon2
Příspěvky: 3784
Registrován: 17 led 2008, 10:48
Bydliště: Nitra SR
Kontaktovat uživatele:

Re: Přestavba z manualní klimatizace na digi.

Příspěvek od langdon2 »

Trvale plus, ktore ide na pin 1 toho 32 pinoveho konektora sme brali z vystrazneho trojuholnika, tak je to aj podla toho navodu od Portugala.

Len teraz si nie som isty, kde sme napichli pin 4
Opel Insignia 2,0 Cdti 2010
Opel Astra G 1,4 16V r.v. 1999 ex...
Opel Corsa B 1,2 16V r.v. 1999
Uživatelský avatar
langdon2
Příspěvky: 3784
Registrován: 17 led 2008, 10:48
Bydliště: Nitra SR
Kontaktovat uživatele:

Re: Přestavba z manualní klimatizace na digi.

Příspěvek od langdon2 »

Kabel toho priemeru urcite nejde do ovladaca klimy.. si to mylis s kablom co ide priamo na steker regulatora otaciek ventilatora.
Opel Insignia 2,0 Cdti 2010
Opel Astra G 1,4 16V r.v. 1999 ex...
Opel Corsa B 1,2 16V r.v. 1999
Uživatelský avatar
Vojta
Příspěvky: 8053
Registrován: 25 led 2006, 12:39
Bydliště: Liberec
Kontaktovat uživatele:

Re: Přestavba z manualní klimatizace na digi.

Příspěvek od Vojta »

já neříkám že to jde na 32pin svorkovnici (tam by se těžko 4mm kabel vlezl), proto jsem psal že montáž ECC není jen o tom tam napájet 32pin svorkovnici, změn ve svazku je víc
Zprávy prosím pouze emailem na info zavináč doopla.cz
_________________
Astra G 3dv. Z16XE Automat
Astra G 3dv. Z20LET OPC

DoOpla.cz – Opel originální díly, příslušenství a oleje Opel
Uživatelský avatar
langdon2
Příspěvky: 3784
Registrován: 17 led 2008, 10:48
Bydliště: Nitra SR
Kontaktovat uživatele:

Re: Přestavba z manualní klimatizace na digi.

Příspěvek od langdon2 »

Ano, zle sme sa pochopili. Ten steker do regulatora otaciek mam zapojeny samozrejme spravne. Ale skadial sme brali to napajanie, ani boh uz netusi..

Ale vsetko funguje ako ma, az nato, ze mi nechce vypnut TID po vytiahnuti kluca.. tak som z neho vytiahol kabel co ide z Multitimera, sice ho nestmavuje pri zapnuti svetiel, ale aspon neostava svietit...
Opel Insignia 2,0 Cdti 2010
Opel Astra G 1,4 16V r.v. 1999 ex...
Opel Corsa B 1,2 16V r.v. 1999
Odpovědět