Denní svícení
-
jirka_brno
- Příspěvky: 11
- Registrován: 17 lis 2009, 22:10
Re: Denní svícení
Děkuji za názory a rady.. Pošlu tedy krabičku zpět výrobci, aby se na to podíval.
Ještě jednou děkuji..
Ještě jednou děkuji..
- Reklama
Re: Denní svícení
Zdarec, tak od soboty také svítím, koupil jsem modul od pana Skoupého za 360 včetně poštovného
.
Byla to velice jednoduchá montáž, už díky fotkám od MAXE
, záležitost 5 minut 
Byla to velice jednoduchá montáž, už díky fotkám od MAXE
Matysova Žirafka 2,2 DTi, 2003
diag. OP-COM.CZ, VAG-COM.CZ
diag. OP-COM.CZ, VAG-COM.CZ
- Mike.S
- Příspěvky: 8169
- Registrován: 28 zář 2007, 13:15
- Bydliště: Slovácko - Podluží
- Kontaktovat uživatele:
Re: Denní svícení
a mně to včera přestalo fungovat
asi relé v tahu, dneska to ještě zkusím všechno proměřit, ale asi budu muset koupit nové
nemáš tam ještě jedno Maxi? 
Old cars:
Škoda 120L
Škoda Felicia Combi LXi
Actual car:
..........Holden Zafira|1.8 16V|Z18XE|by Mike.S.........
Škoda 120L
Škoda Felicia Combi LXi
Actual car:
..........Holden Zafira|1.8 16V|Z18XE|by Mike.S.........
- Mike.S
- Příspěvky: 8169
- Registrován: 28 zář 2007, 13:15
- Bydliště: Slovácko - Podluží
- Kontaktovat uživatele:
Re: Denní svícení
tak jsem ho dnes kuchl a zkoušel měřit
kam mělo jít napětí, tam šlo, ale buď bude v háji jedno relé nebo ten šváb, jedno relé mi cvakalo hned po zapnutí zapalování, což je podle schématu správně - to relé spíná parkovačky, ale po nastartování a cca 7s nic, šťáva se na kontaktu 7 prostě neukáže
budu si muset objednat druhé 
Old cars:
Škoda 120L
Škoda Felicia Combi LXi
Actual car:
..........Holden Zafira|1.8 16V|Z18XE|by Mike.S.........
Škoda 120L
Škoda Felicia Combi LXi
Actual car:
..........Holden Zafira|1.8 16V|Z18XE|by Mike.S.........
Re: Denní svícení
Na relé to netipuju. Ale lehce ho ověříš. 12V na vinutí, polarizace podle ochranné diody ( + na katodu, proužek ,- na anodu ) a bude spínat. Jestli ne tak to odnesl tranzistor nebo ten tajemný
integráč. Ze spod asi součástky nejsou, nebo jo?? Když tak to fotni ještě zespod, já se zorientuju, jak je to zapojený a pisnu, co kde změřit.
Zafira 2,2DTi Elegance 2005, Y22DTR, Diag. OP COM (EN v.1.45), EGR emulátor
- Mike.S
- Příspěvky: 8169
- Registrován: 28 zář 2007, 13:15
- Bydliště: Slovácko - Podluží
- Kontaktovat uživatele:
Re: Denní svícení
Old cars:
Škoda 120L
Škoda Felicia Combi LXi
Actual car:
..........Holden Zafira|1.8 16V|Z18XE|by Mike.S.........
Škoda 120L
Škoda Felicia Combi LXi
Actual car:
..........Holden Zafira|1.8 16V|Z18XE|by Mike.S.........
Re: Denní svícení
Jelikož a protože denní svícení se zdá být stále aktuální, přispěju i já svou troškou do černých krabiček. Už asi rok úspěšně používám obvod vlastní konstrukce, který umí následující:
Po otočení klíčku do 1. polohy se neděje nic a ono se vlastně neděje nic, dokud se nenastartuje.
Po nastartování zhasnou kontrolky mazání a dobíjení na TM. Tady začíná programem nastavený čas pro rozsvícení obrysovek ( asi 1,5 sec) a následně po nich se rozsvítí potkávací světla ( asi za 3,5 sec). V mém případě svítí i SPZ, dáno zapojením elektriky ( viz několik stran zpět v tomhle tématu).
Lehkou úpravou v kabeláži světel nastává zásadní změna oproti továrním zapojením denního svícení, nezhasne podsvětlení budíků TM, funguje regulace podsvětlení TM i displejů.
Dálková světla fungují taktéž standartním způsobem.
A ještě jedna vychytávka:
Při běžícím motoru můžu přepnutím spínače světel do polohy obrys, vyřadit automat z provozu ( svítí nadále jen obrysovky- viz poloha přepínače)- vhodné na železničním přejezdu,
nebo rozsvítit tlumená světla manuálně ( další poloha spínače světel),
nebo zhasnout úplně ( krátkým zapnutím - vypnutím spínačem obrysovek)- vhodné v zimě při vytápění auta někde u Kauflandu
A stejně tak při běžícím motoru při manipulaci zap.-vyp, zase nahodit denní svícení pro použití -viz začátek popisu.
Jen co zcivilizuju schema zapojení i pro širší veřejnost ( momentálně se v tom vyznám jen já), tak to tu pověsím
, třeba se to ještě někomu bude hodit.
V podstatě se jedná o konstrukci , která svítí za mě a zároveň nevyřadí z činnosti původní přepínač. Ten, po přepnutí do jedné nebo druhé polohy, dělá to, co má. Není nijak omezován. A zároveň není nijak omezován řidič, když automat rozsvítí, jdou rozsvítit i dálkovky a funguje regulace všeho podsvícení. Prostě jako by tam ta krabička nebyla.
Po otočení klíčku do 1. polohy se neděje nic a ono se vlastně neděje nic, dokud se nenastartuje.
Po nastartování zhasnou kontrolky mazání a dobíjení na TM. Tady začíná programem nastavený čas pro rozsvícení obrysovek ( asi 1,5 sec) a následně po nich se rozsvítí potkávací světla ( asi za 3,5 sec). V mém případě svítí i SPZ, dáno zapojením elektriky ( viz několik stran zpět v tomhle tématu).
Lehkou úpravou v kabeláži světel nastává zásadní změna oproti továrním zapojením denního svícení, nezhasne podsvětlení budíků TM, funguje regulace podsvětlení TM i displejů.
Dálková světla fungují taktéž standartním způsobem.
A ještě jedna vychytávka:
Při běžícím motoru můžu přepnutím spínače světel do polohy obrys, vyřadit automat z provozu ( svítí nadále jen obrysovky- viz poloha přepínače)- vhodné na železničním přejezdu,
nebo rozsvítit tlumená světla manuálně ( další poloha spínače světel),
nebo zhasnout úplně ( krátkým zapnutím - vypnutím spínačem obrysovek)- vhodné v zimě při vytápění auta někde u Kauflandu
A stejně tak při běžícím motoru při manipulaci zap.-vyp, zase nahodit denní svícení pro použití -viz začátek popisu.
Jen co zcivilizuju schema zapojení i pro širší veřejnost ( momentálně se v tom vyznám jen já), tak to tu pověsím
V podstatě se jedná o konstrukci , která svítí za mě a zároveň nevyřadí z činnosti původní přepínač. Ten, po přepnutí do jedné nebo druhé polohy, dělá to, co má. Není nijak omezován. A zároveň není nijak omezován řidič, když automat rozsvítí, jdou rozsvítit i dálkovky a funguje regulace všeho podsvícení. Prostě jako by tam ta krabička nebyla.
Zafira 2,2DTi Elegance 2005, Y22DTR, Diag. OP COM (EN v.1.45), EGR emulátor
Re: Denní svícení
no neviem ci je najlepsie zasahovat do podsvietenia budikov a spz, urcite nie pre tych kt. sa s elektrikou nekamaratia. Najlepsie riesit to iba tym rele v origo konektore-niet co pokazit, zasunie sa to+10A poistka a bezny clovek nema starosti.
Neviem co v tom module je za tranzistor, snad nejaky FET lebo vyzera ze pri spinani rele by mohol dostat na frak (ked su tam diody paralelne k cievke tak by to malo ochranit tranzistor).
Pokial ten maly svab nie je nejaky Tiny Atmel tak by to malo ist nahradit beznymi suciastkami, snad to bude nejaky casovac na sposob 555.
Ja som v svojom module pouzil predimenzovane tranzistory v puzdre TO220 a rele na 25A/14V. Istota je istota, sice trosku drahsie ale aspon mam istotu ze to nebudem musiet vymienat v buducnosti.
Neviem co v tom module je za tranzistor, snad nejaky FET lebo vyzera ze pri spinani rele by mohol dostat na frak (ked su tam diody paralelne k cievke tak by to malo ochranit tranzistor).
Pokial ten maly svab nie je nejaky Tiny Atmel tak by to malo ist nahradit beznymi suciastkami, snad to bude nejaky casovac na sposob 555.
Ja som v svojom module pouzil predimenzovane tranzistory v puzdre TO220 a rele na 25A/14V. Istota je istota, sice trosku drahsie ale aspon mam istotu ze to nebudem musiet vymienat v buducnosti.
Astra G - sportive, X20DTL, 1999, 3dv, spotreba 3,5-5 l/100km leto , 4,5-6 l/100km zima
Re: Denní svícení
Bohužel nemám ani jsem už nikdy dál nesháněl, protože na to nemam nataženou elektrikuMike.S píše:a mně to včera přestalo fungovatasi relé v tahu, dneska to ještě zkusím všechno proměřit, ale asi budu muset koupit nové
nemáš tam ještě jedno Maxi?
Tady na Aukru nabízí ten modul za 36o,- i s poštou
http://www.aukro.cz/item1075000771_denn ... _opel.html
Jestli nejsi na Aukru regnutej, tak mi dej vědět a koupím ti to. Tam odbchoduju celkem často.
OPEL ZAFIRA 2,2DTI Y22DTR OPC line 2005
https://www.automilacek.cz
https://www.automilacek.cz
Re: Denní svícení
To Troodon- netvrdím, že je to úplně jednoduché, a že to začátečník zvládne. Ale třeba to někoho chytne a půjde do toho, nebo ho to jen inspiruje k dalším výzkumům... Na to přece návody jsou.
A souhlas, musí to být dostatečně dimenzované a hlavně bezpečné!!! Vždyť jde o auto a náš kejhák v něm!!!
Zítra dodám to schema. A popis, co je třeba upravit.
A souhlas, musí to být dostatečně dimenzované a hlavně bezpečné!!! Vždyť jde o auto a náš kejhák v něm!!!
Zítra dodám to schema. A popis, co je třeba upravit.
Zafira 2,2DTi Elegance 2005, Y22DTR, Diag. OP COM (EN v.1.45), EGR emulátor
Re: Denní svícení
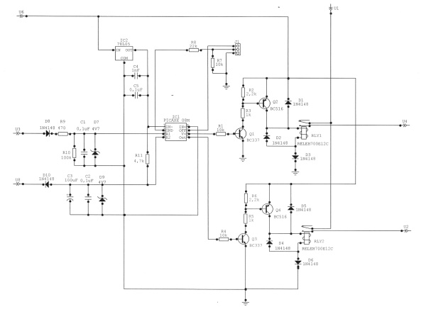
Tady je slíbené schema zapojení pro denní svícení. Je to konstruováno na velikost oplácké zástrčky i krabičky, plug and play.
EDIT Tzn, konstrukce je v původní krabičce pro opel denní svícení, jen se to vrazí do konektoru v autě. NIC SE NEMUSÍ UPRAVOVAT!!
Procesor je typ PICAXE 08, programuje se to v basicu, jestli bude mít někdo zájem, pošlu mu program, včetně ovládacího programu pro nahrátí a programování, návod...
Je to jednoduchá záležitost, příkazy typu goto, return, if,then...
A program jde ušít na míru, upravovat přímo v autě...
A tady je nakreslená úprava kabeláže. I když to vypadá jako nesmysl, tak zapojení přepínače světel neodpovídá originál schematu, proto je třeba na svorkovnici přepínače světel přehodit dráty označené 58K a 58R.
Dále doplnit ty 2 diody. Přes ně jde informace pro multitimer a jde regulovat stmívání.
Procesor je typ PICAXE 08, programuje se to v basicu, jestli bude mít někdo zájem, pošlu mu program, včetně ovládacího programu pro nahrátí a programování, návod...
Je to jednoduchá záležitost, příkazy typu goto, return, if,then...
A program jde ušít na míru, upravovat přímo v autě...
A tady je nakreslená úprava kabeláže. I když to vypadá jako nesmysl, tak zapojení přepínače světel neodpovídá originál schematu, proto je třeba na svorkovnici přepínače světel přehodit dráty označené 58K a 58R.
Dále doplnit ty 2 diody. Přes ně jde informace pro multitimer a jde regulovat stmívání.
Naposledy upravil(a) Alzafir dne 06 bře 2013, 10:24, celkem upraveno 3 x.
Zafira 2,2DTi Elegance 2005, Y22DTR, Diag. OP COM (EN v.1.45), EGR emulátor
Re: Denní svícení
pekna praca, mikrochip tomu doda jednoduchost a hlavne logiku - viac moznosti nastavenia.. spinat rele by bolo obvodovo lahsuie asi cez darlington napriklad TIP121/alebo FET a ten vynechany pin 7 na konektore denneho svietenia je v podstate iba spojeny s dalsim pinom na tom konektore- ked to prepojis je to mozne pouzit aj v inych oploch okrem AstryG/ZafiryA.
Astra G - sportive, X20DTL, 1999, 3dv, spotreba 3,5-5 l/100km leto , 4,5-6 l/100km zima
Re: Denní svícení
Ten pin 7 nevím, před rokem jsem měl jen zapojení Astry G, ověřil jsem, že sedí zapojení i na Zafiře ( měřák a osciloskop), postavil jsem to, šlo to a teprve před nedávnem sehnal zapojení Zafiry. Jestli je sedmička u jiných oplíků využitá, tak to jsem nezkoumal.
Jen ta zrada se zapojením vnitřku toho spínače světel a schematem.... Málem jsem přestal věřit na fyzikální zákony.
Jen ta zrada se zapojením vnitřku toho spínače světel a schematem.... Málem jsem přestal věřit na fyzikální zákony.
Zafira 2,2DTi Elegance 2005, Y22DTR, Diag. OP COM (EN v.1.45), EGR emulátor
Re: Denní svícení
U ostatnych oplov to je zapojene, staci spojit pin7s 2kou myslim, treba pozriet do schemy konkretneho modelu auta.
Astra G - sportive, X20DTL, 1999, 3dv, spotreba 3,5-5 l/100km leto , 4,5-6 l/100km zima